Многопараметрическая оптическая визуализация всего сердца выявляет зависящую от пола гетерогенность в передаче сигналов цАМФ и кинетике реполяризации

2023г Исследование артимии сердца показало что сердце женщин намного выносливее мужского

Ориг.: Whole-heart multiparametric optical imaging reveals sex-dependent heterogeneity in cAMP signaling and repolarization kinetics
Авторы: Jessica L. Caldwell, I-Ju Lee, Lena Ngo, Lianguo Wang, Sherif Bahriz, Bing Xu, Donald M. Bers, Manuel F. Navedo, Julie Bossuyt, Yang K. Xiang, and Crystal M. Ripplinger
Дата: 20.01.2023
Журнал: Science Advances 09 20.01.2023
DOI: 10.1126/sciadv.add5799
Ссылки: FULLTEXT: science.org

В мужских сердцах циклический аденозин монофосфат, ответсвенный за сбои в работе сердца, равномерно активировался в ответ на фармакологическую β-адренергическую стимуляцию. Напротив, в женских сердцах уровни цАМФ снижались быстрее в апикальных

Женское сердце выносливее мужского

Это показало исследование факторов риска аритмии новым разработанным методом флуоресцентной визуализации, позволившим обнаружить реакцию мышиного сердца на гормоны в режиме реального времени

Оказалось, что после выброса норадреналина у женщин определённые части сердечной мышцы быстрее возвращаются к нормальной работе, чем у мужчин. Это предварительно может говорить о меньшей предрасположенности женщин к развитию сердечной аритмии.

Содержание
  • Аннотация
  • Результаты
  • Читайте также
  • О странице

Аннотация

Циклический аденозин 3′,5′-монофосфат (цАМФ) является ключевым вторичным посредником в кардиомиоцитах, ответственным за преобразование автономных сигналов в последующие электрофизиологические реакции.

Предыдущие исследования показали внутриклеточную гетерогенность и компартментализацию сигнализации цАМФ. Однако неизвестно, происходит ли сигнализация цАМФ гетерогенно по всему неповрежденному сердцу и как это обуславливает зависящие от пола функциональные реакции. В данной работе мы разработали и валидировали новую кардиоспецифическую репортерную мышь цАМФ на основе флуоресцентного резонансного переноса энергии и комбинированную систему визуализации всего сердца напряжением-цАМФ.

Мы показали, что в мужских сердцах цАМФ равномерно активировался в ответ на фармакологическую β-адренергическую стимуляцию. Напротив, в женских сердцах уровни цАМФ снижались быстрее в апикальных, чем в базальных областях, что было связано с неравномерными изменениями потенциала действия и заметными изменениями направления реполяризации. Активность апикальной фосфодиэстеразы (ФДЭ) была выше в женских сердцах по сравнению с мужскими, а ингибирование ФДЭ предотвращало изменения реполяризации в женских сердцах. Таким образом, наш метод визуализации выявил зависящее от пола региональное разрушение цАМФ и связанные с ним электрофизиологические различия.

Результаты

Экспрессия кардиоспецифического биосенсора цАМФ у мышей

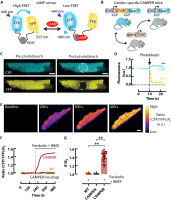
Рис. 1. Экспрессия кардиоспецифического биосенсора цАМФ на основе FRET у мышей.<br> (A) Схематическая диаграмма биосенсора цАМФ FRET в форме без цАМФ и связанной с цАМФ. (B) Рисунок, демонстрирующий создание кардиоспецифической мыши CAMPER. (C) Изолированные желудочковые миоциты мыши CAMPER, демонстрирующие флуоресценцию CFP и YFP до и после фотообесцвечивания акцептора. (D) Средние данные, демонстрирующие увеличение флуоресценции донора после фотообесцвечивания акцептора. N = 3 сердца (самок), всего n = 30 клеток. (E) Пример псевдоцветных изображений отношения FRET желудочковых миоцитов CAMPER до (исходного уровня) и после 25 мкМ форсколина + 100 мкМ IBMX. (F) Типичные кривые отношения FRET и (G) точечные диаграммы рассеяния среднего максимального ответа цАМФ (макс. ∆FRET) с (красным) и без (черным) 25 мкМ форсколина + 100 мкМ IBMX в CAMPER и желудочковых миоцитах дикого типа (WT) C57/BL (оранжевым). N = 4 сердца CAMPER (женские), n = 35 клеток без препарата, n = 37 клеток для форсколина + IBMX; N = 3 сердца дикого типа (женские), n = 26 клеток. Отдельные точки данных представляют клетки. Масштабные линейки: 10 мкм. ***P < 0,01, по результатам вложенного однофакторного дисперсионного анализа (ANOVA) по сравнению с отсутствием препарата или диким типом. у.е., условные единицы.Для оценки симпатических сигнальных реакций в интактном сердце мы использовали условную репортерную мышь CAMPER (22), экспрессирующую биосенсор цАМФ, опосредованный Epac на основе FRET (рис. 1, A и B) (23). Для получения кардиоспецифической экспрессии мы скрестили условную репортерную мышь CAMPER с мышью, экспрессирующей тяжёлую цепь α-миозина с Cre (рис. 1B) (24). Сначала мы проверили способность CAMPER сообщать об активности цАМФ в изолированных желудочковых миоцитах. Свежеизолированные желудочковые миоциты от кардиоспецифических мышей CAMPER демонстрировали интенсивную флуоресценцию цианового флуоресцентного белка (CFP) и жёлтого флуоресцентного белка (YFP) (рис. 1C). После фотообесцвечивания акцептора YFP мы наблюдали увеличение флуоресценции донора CFP на 15 ± 1,1%, что подтверждает эффективный перенос энергии между двумя флуоресцентными белками (рис. 1D). Для дальнейшей валидации биосенсора FRET, специфичного для кардиомиоцитов, к клеткам были добавлены активатор аденилатциклазы широкого спектра форсколин и ингибитор ФДЭ широкого спектра 3-изобутил-1-метилксантин (IBMX) для максимальной активации цАМФ (рис. 1, E–G). Применение форсколина + IBMX к миоцитам CAMPER увеличило соотношение FRET CFP/YFP на 41,4 ± 1,97% по сравнению с отсутствием препарата и применением форсколина + IBMX в кардиомиоцитах дикого типа (рис. 1G). Эти результаты подтверждают широкий динамический диапазон и жизнеспособность данного сенсора для оценки активности цАМФ в сердце мыши.

Читайте также

Соотношение мощности и продолжительности упражнений одинаково воспроизводимо у женщин и мужчин с нормальным менструальным циклом: 2023г Исследование показало что менструация женщин не снижает их физические возможности

Половой диморфизм биологических часов: 2020г Женщины и мужчины имеют различные амплитуда цикадных ритмов, женщины также более устойчивы и легче переносят их измнения

Термонейтральная зона у женщин смещается в сторону «арктического» по сравнению с мужчинами.: 2024г. Исследование показало, что, женщины лучше мужчин переносят холод

О странице

ℹ️ Эта страница состоит в пректе: Гендерные исследования: Женщины
Вы можете присоедениться к проекту улучшив или подготовив новые публикации

Темы публикации: Выносливость, Здоровье

Цитирование [Скопировать]
Многопараметрическая оптическая визуализация всего сердца выявляет зависящую от пола гетерогенность в передаче сигналов цАМФ и кинетике реполяризации - Jessica L. Caldwell, I-Ju Lee и другие; Science Advances 09 20.01.2023; DOI: 10.1126/sciadv.add5799; BazedWiki.org
Ссылка [Скопировать]
https://BazedWiki.org/ru/Многопараметрическая-оптическая-визуализация-всего-сердца-выявляет-зависящую-от-пола-гетерогенность-в-передаче-сигналов-цАМФ
  • Публикация
  • Редактировать Правки
  • Читать
Оформление
Размеры
  • - +
  • Сбросить
Поделиться страницей
Twitter Reddit Telegram facebook VK
Скачать PDF версию
Распечатать публикацию
Навигация
  • Главная страница
  • Сообщить об ошибке
  • ➕ Создать страницу
Участие
  • Не проверенные правки
  • Свежие страницы
  • Черновики
  • Не проверенные страницы
  • Изображения
    • Не проверенные
Категории и проекты
  • Гендерные исследования
    • Женщины
    • Мужчины
  • Гендерная статистика
  • Исследования работы
  • Природа и другие виды
  • Космос и вселенная
  • Спорт
  • Праздники
  • Женщина
  • Мужчина
Справка
  • Условия использования
  • Отказ от ответственности
  • Редактирование страниц
База знаний
  • Создать аккаунт
  • Войти
Оригинальные тексты авторов и редакторов этой онлайн эциклопедии доступен по лицензии Creative Commons «С указанием авторства — Некоммерческая — С сохранением условий» (CC BY-NC-SA), есть исключения и возможность измнения лицензии, подробнее об условиях использования смотрите на страницн Условия использования
  • Об энциклопедии
  • Условия использования
  • Отказ от ответственности
  • Правила редактирования
  • Все пуюбликации
Мы используем cookie
Мы используем файлы cookies а также при редактировании страниц без авторизации, либо комментирования без авторизации, сохраняется IP-адрес, это необходимо для обеспечения работоспособности, борьбы со спамом и улучшения качества обслуживания.